[Solved]1 Following Tree Example Binary Search Tree Write Code Determine Tree Valid Binary Search Q37245566
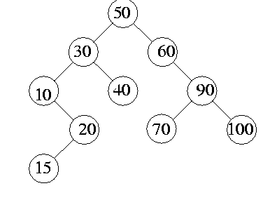
1. The following tree is an example of a binary search tree.Write the code to determine if a tree is a valid binary searchtree.

2. Given an undirected graph, stored as an adjacency matrix.Write the code to determine if the graph is connected. Feel free toadd anything you want to the class below. [Some have found that, inCanvas, selecting “Preformatted” rather than “Paragraph”, makestyping code easier.]
class Graph
{ bool adj[N,N];
int nodeCt;
bool visited[N];
};

50 60 (30 40 90 10 100 20 70 15) AIB BİT T |T Blanks represent false (no arc) nodeCt 7 Show transcribed image text 50 60 (30 40 90 10 100 20 70 15)
AIB BİT T |T Blanks represent false (no arc) nodeCt 7
Expert Answer
Answer to 1. The following tree is an example of a binary search tree. Write the code to determine if a tree is a valid binary sea… . . .
OR

