[Solved] 1 Make 1st Normalized Form 2 Make 2nd Normalized Form 3 Make 3rd Normalized Form Q37252030

1. Make 1st Normalized Form
2. Make 2nd Normalized Form
3. Make 3rd Normalized Form
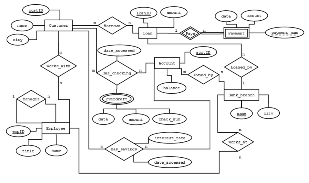
custID loanI date Custaner BorrowS name payment um Loan Payment Pays city date accessed acct ID Account Works with Loaned by Has checking Owned by balance Bank branch Manages overdraft city name date check num Employee ID interest rate Works at Has savings title date accessed Show transcribed image text custID loanI date Custaner BorrowS name payment um Loan Payment Pays city date accessed acct ID Account Works with Loaned by Has checking Owned by balance Bank branch Manages overdraft city name date check num Employee ID interest rate Works at Has savings title date accessed
Expert Answer
Answer to 1. Make 1st Normalized Form 2. Make 2nd Normalized Form 3. Make 3rd Normalized Form… . . .
OR

